欢迎进入伟德国际1946官网官方网站!
您当前所在位置: 首页 >> 工程咨询技术服务 >> 信息公示
工程咨询技术服务

联系我们contact us

投稿地址:1444638163@qq.com

信息公示
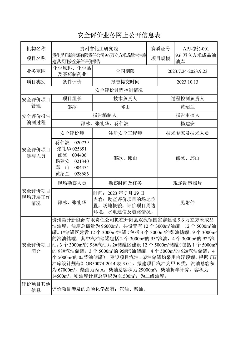
贵州昊升新能源有限责任公司9.6万立方米成品油油库建设项目安全条件评价报告
2024-07-10516 返回列表