欢迎进入伟德国际1946官网官方网站!
您当前所在位置: 首页 >> 工程咨询技术服务 >> 信息公示
工程咨询技术服务

联系我们contact us

投稿地址:1444638163@qq.com

信息公示
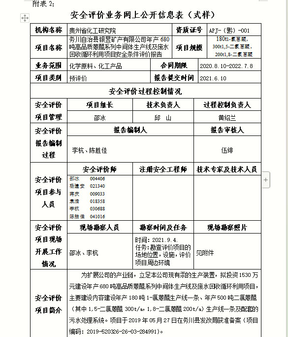
务川自治县银昱矿产有限公司年产680吨高品质蒽醌系列中间体生产线及废水回收循环利用项目安全条件评价报告
2024-04-09392 返回列表